
Открытие нового типа клеток революционизирует нейронауку
В недавнем исследовании обнаружена субпопуляция астроцитов с новыми свойствами, способная высвобождать глутамат — ключевой элемент коммуникации нейронов. Это открытие ставит под сомнение роль, традиционно приписываемую астроцитам, которые часто рассматриваются как простые опорные клетки. Это открывает новые перспективы для понимания нейродегенеративных заболеваний и разработки инновационных методов лечения.
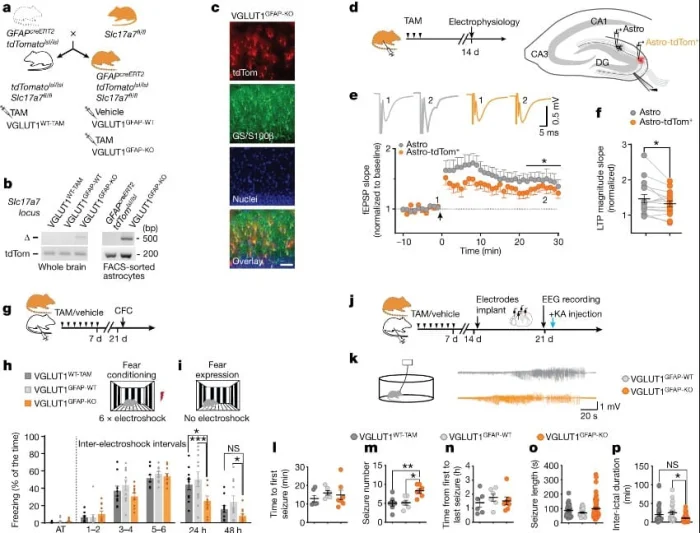
Недавнее исследование, проведенное нейробиологами кафедры фундаментальной нейронауки факультета биологии и медицины Лозаннского университета (UNIL) и Женевского центра био- и нейроинженерии Wyss, пролило свет на новую субпопуляцию астроцитов — клеток центральной нервной системы, которые ранее считались простыми вспомогательными клетками. Известные как «глутаматергические астроциты», они обладают способностью выделять глутамат — нейромедиатор, необходимый для оптимальной коммуникации между нейронами. Это открытие может углубить наши представления о коммуникации между нейронами и открыть новые пути для изучения нейродегенеративных заболеваний. Исследование опубликовано в журнале Nature.
Методика
Для того чтобы сделать это открытие, исследователи использовали метод, называемый scRNA-seq. Этот метод представляет собой усовершенствованный способ изучения экспрессии генов на уровне отдельной клетки. В отличие от традиционных подходов, когда анализируются образцы тканей, содержащие множество клеток, scRNA-seq обеспечивает беспрецедентное разрешение, позволяя выявить детали, которые в противном случае оказались бы затерянными в общем объеме данных.
Объектом исследования стал гиппокамп — область мозга, связанная с памятью и обучением. Используя scRNA-seq, они смогли выделить 15 различных групп (или кластеров) клеток на основе профилей экспрессии их генов. Каждый кластер представляет собой набор клеток со сходными функциями или характеристиками.
Среди этих кластеров особенно выделялся один. Его генный профиль указывал на активность, связанную с глутаматом — важнейшим нейротрансмиттером в мозге. Это было неожиданным открытием, поскольку до сих пор астроциты рассматривались в основном как вспомогательные клетки, а не как активные участники передачи глутамата. Таким образом, данное открытие позволяет предположить, что эти клетки могут играть гораздо более активную и сложную роль в коммуникации между нейронами, чем считалось ранее.
Астроциты и их роль
Астроциты представляют собой разновидность глиальных клеток. Исторически сложилось так, что эти клетки считаются «работниками» нервной системы, обеспечивающими структурную и питательную поддержку нейронам — электрически активным клеткам мозга. Однако с открытием этих «гибридных» клеток, связанных с глутаматом, традиционный взгляд на астроциты подвергается пересмотру.
Поэтому неврологи задались целью выяснить, являются ли эти гибридные клетки функциональными, т.е. способными действительно выделять глутамат со скоростью, сопоставимой со скоростью синаптической передачи. Для этого они использовали передовую методику визуализации глутамата, выделяемого везикулами в тканях мозга и у живых мышей.
Андреа Вольтерра, почетный профессор UNIL и приглашенный профессор Центра Wyss, соруководитель исследования, поясняет в пресс-релизе UNIL: «Мы выявили подгруппу астроцитов, которые отвечали на избирательную стимуляцию быстрым высвобождением глутамата, что происходило в пространственно ограниченных областях этих клеток, напоминающих синапсы«.
Кроме того, высвобождение глутамата влияет на синаптическую передачу и регулирует работу нейронных цепей. Исследовательская группа смогла продемонстрировать это, подавив экспрессию VGLUT (клеток, отвечающих за заполнение нейронных везикул, специфичных для высвобождения глутамата) гибридными клетками. Роберта де Кеглиа, ведущий автор исследования и старший научный сотрудник UNIL, поясняет: «Это клетки, которые модулируют активность нейронов: они контролируют уровень связи и возбуждения нейронов. А без этого функционального механизма, как показало исследование, долгосрочное потенцирование (нейронный процесс, участвующий в механизмах памяти) изменяется, и память мышей страдает«.
Последствия для нейронауки
Более того, наличие глутаматергических астроцитов у человека подкрепляет идею об их важности. Это означает, что их роль не ограничивается феноменом, наблюдаемым у лабораторных животных, а может иметь прямое отношение к пониманию функционирования человеческого мозга. Это открытие может привести к появлению новых терапевтических подходов к лечению различных неврологических расстройств путем специфического воздействия на эти глутаматергические астроциты.
Нейродегенеративные заболевания, такие как болезнь Альцгеймера, болезнь Паркинсона и боковой амиотрофический склероз (болезнь Шарко), характеризуются прогрессирующей дегенерацией нейронов. Если глутаматергические астроциты действительно участвуют в коммуникации между нейронами, то это означает, что они могут играть определенную роль и в этих заболеваниях. Дисфункция этих клеток может способствовать нарушению передачи глутамата, что, в свою очередь, может повлиять на здоровье и функционирование нейронов. Если целенаправленно воздействовать на глутаматергические астроциты, то можно модулировать эту передачу и, возможно, замедлить или обратить вспять прогрессирование некоторых нейродегенеративных заболеваний.
Кроме того, это открытие позволяет предположить, что мозг устроен еще сложнее, чем мы думали, и взаимодействие между клетками в нем еще не до конца изучено. Этот новый взгляд может привести к переоценке многих предыдущих исследований.