
Связь микробиоты и социофобии: новое открытие ученых
html Копировать Скачать Запустить
Вы когда-нибудь чувствовали, как от страха перед важной встречей буквально «сосёт под ложечкой»? Оказывается, это не просто фигура речи. Ирландские учёные только что доказали, что наши кишечные бактерии могут напрямую влиять на то, насколько мы боимся общества других людей. И, кажется, нашли способ если не вылечить социофобию, то хотя бы объяснить её природу.
Социофобия — это не просто стеснительность. Это тяжёлое расстройство, которое превращает обычный разговор в пытку. Оно начинается в детстве или юности и может отравить человеку всю жизнь. Проблема в том, что учёные до сих пор не знали точно, что происходит в мозге социофоба. А значит, и лекарства часто работают как повязка на сломанную ногу — вроде бы лечат, но не то.
В последние годы всё чаще говорят об оси «кишечник-мозг». Оказалось, что наши внутренние микробы влияют на аутизм, болезнь Паркинсона и даже Альцгеймер. Теперь в этот список попала и социофобия.
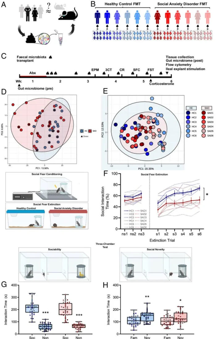
Команда из Университетского колледжа Корка под руководством Джона Ф. Крайана пошла дальше простых наблюдений. Они взяли образцы кала у шести пациентов с социофобией и шести здоровых людей. А затем пересадили эти микробы мышам, предварительно вычистив антибиотиками их собственную микрофлору. Идея была простая: если микробиота влияет на поведение, то мыши должны «перенять» тревожность своих доноров.
Изучив бактериальный состав, учёные обнаружили чёткие различия между группами. У мышей, получивших «социофобные» бактерии, изменилось содержание трёх видов микробов — тех самых, что отличали больных людей от здоровых. Значит, перенос сработал.
Дальше началось самое интересное. Мышей начали тестировать на социальный страх. Их били слабым током, когда они приближались к другим мышам. А потом смотрели, будут ли они подходить, когда ток отключили. Те, кому досталась микробиота от здоровых людей, быстро забыли обиду и снова стали любопытными. А вот мыши с «социофобными» бактериями так и остались в стороне — они боялись подходить к сородичам, даже когда опасность миновала.
«Они так и не смогли полностью восстановиться, чтобы снова стать социальными», — объясняет Крайан. Кроме того, у этих мышей снизился уровень окситоцина — гормона, который помогает нам чувствовать привязанность и справляться со стрессом. Иммунная система тоже дала сбой.
Это открытие впервые показывает, что кишечные бактерии могут быть не просто свидетелями, а прямыми участниками развития социофобии. Они влияют на то, как мы реагируем на страх и насколько быстро возвращаемся к нормальной жизни после неприятного опыта.
Конечно, до таблеток от социофобии на основе бактерий ещё далеко. Нужно понять, какие именно микробы и как именно это делают. Но авторы исследования уже дают практический совет: кормите свою микробиоту правильно. Больше клетчатки, пробиотиков — и, кто знает, может быть, ваш внутренний «социальный страх» станет чуть слабее.